现在考驾照,想知道成本吗?
×

驾考计算器今天已有1152位用户获取了驾考预算

所在城市北京
热门城市:
  • 全国
    • 直辖市:
      *是否已报考驾校
      姓名
      手机
      验证
      驾照
      位置

      同意《隐私政策》《个人信息保护声明》

      ×

      图片验证

      您的驾考预算为

      • 档案费
      • 体检费
      • 拍照费
      • 驾校培训费
      • 考试费
      • 驾驶证工本费
      • 补考费用
      • (按科目二科目三各补考一次计算)
      ×

      驾考计算器今天已有1152位用户获取了驾考预算

      所在城市北京
      热门城市:
      • 全国
        • 直辖市:
          姓名
          手机
          验证
          驾照
          位置

          同意《隐私政策》《个人信息保护声明》

          ×

          图片验证

          您的驾考预算为

          • 档案费
          • 体检费
          • 拍照费
          • 驾校培训费
          • 考试费
          • 驾驶证工本费
          • 补考费用
          • (按科目二科目三各补考一次计算)
          当前位置:首页>驾考圈>科目四>科四过了,分享下我这三天是怎么临时抱佛脚的

          科四过了,分享下我这三天是怎么临时抱佛脚的

          只看楼主

          言而有信的汽车

          0

          粉丝

          0

          帖子

          0

          回复

          注册:2025-09-24

          发表于 2025-10-11 13:48
          回复:5
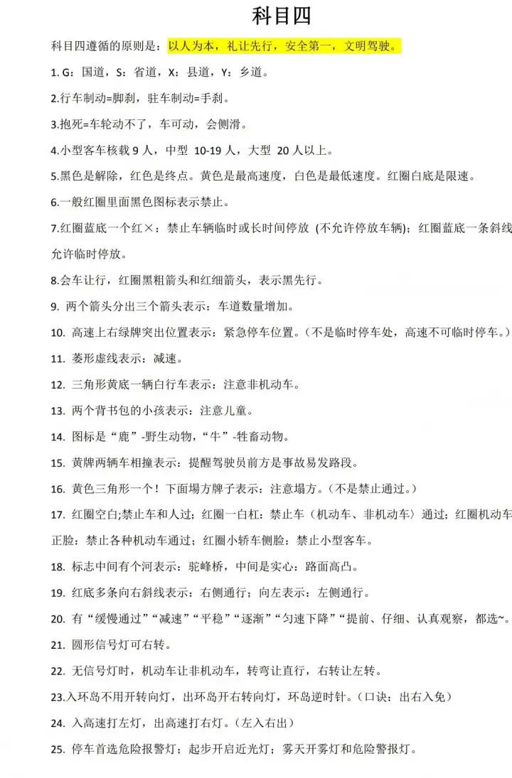
          可算结束了,驾照到手。说来惭愧,我拖到考前三天才开始正儿八经看科四,那一千多道题一看就头皮发麻,硬着头皮刷了几百道,正确率惨不忍睹,心里特别没底。
          
          后来实在没招,在驾考宝典里找了个3小时精华课,想着至少能帮我划划重点,没想到还真帮上忙了。
          
          有老师给讲一遍,思路会清晰很多。比如那种复杂的标志标线题,自己看容易混,老师一归纳就好记了。我花两个晚上把课看完了,第二天再刷模拟题,感觉确实不一样,很多题目一看就知道它想考哪个点。
          
          它还有个电子版的资料,我把里面的口诀截图存手机里,考前反复看了几遍,像“转弯让直行,右转让左转”这种,确实有用。
          
          如果你时间也比较紧,或者自己看书效率低,可以试试这个路子,先跟课过一遍知识点,再刷题,会比干刷题轻松点。

          • 追寻的热狗

            1

            粉丝

            0

            帖子

            209

            回复

            注册:2016-05-17

            来自:北京市

            发表于 2025-10-11 14:28

            不要过于紧张,还是要按平常练习的来,加油

          • 志存高远的枫叶

            0

            粉丝

            0

            帖子

            1

            回复

            注册:2016-05-17

            来自:郑州市

            发表于 2025-10-11 14:28

            今天拿证,接不接

          • 单纯的冥王星

            0

            粉丝

            1

            帖子

            220

            回复

            注册:2016-05-17

            来自:宁波市

            发表于 2025-10-11 14:30

            我们科三只叫练5天

          • 才思敏捷的眼睛

            69

            粉丝

            1

            帖子

            132

            回复

            注册:2016-05-17

            来自:杭州市

            发表于 2025-10-11 14:31

            满分通过心态很重要

          • 开心的花卷

            0

            粉丝

            0

            帖子

            109

            回复

            注册:2016-05-17

            来自:镇江市

            发表于 2025-10-11 14:32

            我不敢去考试,速度控制不好,一下就会速度与档位不匹配

          •  
          • 1
          ×

          提交信息,我们为您推荐最合适的驾校或教练

          姓名
          手机
          验证
          驾照
          位置

          同意《隐私政策》《个人信息保护声明》

          ×

          图片验证

          ×

          想知道报名最低价吗?

          姓名
          手机
          验证
          驾照
          位置

          同意《隐私政策》《个人信息保护声明》

          ×

          图片验证

          ×

          免费通话咨询

          姓名
          手机
          验证
          驾照
          位置

          同意《隐私政策》《个人信息保护声明》

          ×

          图片验证

          留下您的联系方式,不久后会收到来电
          ×

          想知道本地驾校最低价吗?

          姓名
          手机
          验证
          驾照
          位置

          同意《隐私政策》《个人信息保护声明》

          ×

          图片验证

          ×
          ×
          请选择地理位置

          网页君正在成长中

          去APP体验更棒的功能

          ×

          意见反馈

          ×
          ×